

坚持一网通办
2026年,成都市继续坚持义务教育入学“一件事一次办”,不断简化入学材料、优化办理流程、强化信息保护,适龄儿童少年法定监护人可通过成都市义务教育招生入学平台“一站式”完成义务教育学校线上入学登记、信息核验、学位查询等,实现“资料在线审核、入学一键办理”。原则上已进行网上信息采集的不再现场审核资料。
坚持免试入学
严格落实义务教育免试就近入学规定,公办中小学实行单校划片或与多校划片相结合的方式入学,民办中小学实行免试电脑随机录取。严禁通过笔试、面试、面谈、评测、简历等任何形式选拔学生;严禁以各类考试、竞赛、考测证书、荣誉证书、学科成绩、培训成绩或证书证明等作为招生入学依据或参考;严禁中小学与培训机构、社会组织挂钩招生。
坚持阳光分班
义务教育学校要实施均衡编班,确保男女生比例大体相当,师资配置合理均衡。不得以任何名义在校内分设重点班和非重点班,严禁以学生考试成绩、获奖和竞赛等为依据编设重点班、特长班等。学校分班过程邀请教师代表、家长代表、责任督学参加,接受监督,确保公平公正。畅通问题反映渠道(咨询电话及二维码附后),加强社会监督。
坚持公民同招
公办、民办义务教育阶段学校实行同步招生。义务教育招生入学及录取工作均纳入全市义务教育招生入学平台统一管理,实行网上报名和招生录取工作。
为满足群众入学需求,进一步优化民办学校入学政策,一是支持办学质量好、市民认可度高的民办学校适当增加招生计划。在保持全市民办义务教育在校生规模整体稳定的情况下,各区(市)县教育行政部门结合区域实际科学核定民办学校招生计划,支持2025年总报名人数超过总核准计划的学校、2025年直升报名人数已达到总核准计划的学校适当增加招生计划。二是扩大空余计划报名范围,空余计划录取阶段,除符合在蓉入学条件且未被民办学校录取的学生外,在全市义务教育入学平台中符合合法稳定居住或合法稳定就业的随迁子女申请人也可报名参加空余计划录取。

01
本市户籍适龄儿童小一入学
只需四步即可完成!
1.查看登记点
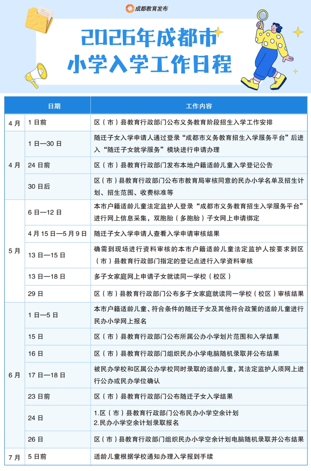
4月24日前,请您关注户籍地区(市)县教育行政部门的户籍入学登记公告、查看登记点(一般在学校门口也可以查看登记公告)。
特别提醒:登记点是资料审核点,不等同于就读学校,登记点的服务范围不等同于划片范围。划片范围由区(市)县于6月15日向社会公布,敬请关注。
2.网上信息采集
5月6日-12日,请您及时登录“成都市义务教育招生入学服务平台”(以下简称“入学平台”)按要求填报信息,查看在线校验结果(具体操作流程视频将于4月底在“成都教育发布”上发布)。
温馨提示:原则上已完成线上采集信息的,不进行现场资料审核。因特殊情况确需到现场进行资料审核的本市户籍适龄儿童,其法定监护人于5月13日-15日按要求到区(市)县教育行政部门指定的登记点进行入学资料审核。
3.入学结果查看
6月15日请您登录“入学平台”查看公办小学入学安排结果。
4.学生报到
7月5日前,请您根据学校通知办理适龄儿童入学报到手续。
02
民办小学入学,只需5步
1.取得报名资格
(具备在蓉就读条件的,可自愿报名1所民办小学。敲黑板:请先完成信息采集或审核),具体操作如下:
如为本市户籍适龄儿童,请于5月6日-12日在“入学平台”完成公办小学信息采集、校验通过或5月13日-15日现场资料审核通过。
如为随迁子女,请于4月1日-30日在“入学平台”申请,4月15日-5月9日期间的工作日查询入学申请结果,并审核通过。
如为其他符合政策的适龄儿童,请于5月31日前在“入学平台”完成信息采集(详见后续办理指南及区(市)县实施细则)。
特别提醒:每年都有只想报民办小学的家长认为“我只报民办小学,不需要进行信息采集”,这种想法导致无法进行民办小学报名。请注意,凡报民办小学均需要先进行信息采集,获得民办小学的报名资格。
2.网上报名
请于6月1日-5日,在“小学入学服务”中的“民办小学”报名模块选报1所民办小学。
3.查看录取结果
请于6月16日在“入学平台”查看录取结果。
4.学位确认
请于6月17日-18日,如果您的孩子既有公办学位、也有民办学位,请在“入学平台”进行公办或民办学位确认。
特别提醒:报了民办学校且被录取的家长请一定重视这个环节,法定监护人逾期未确认学位的,视为自动放弃民办学位,默认为公办学位。放弃已确认民办学位的,由户籍地或居住证(地)区(市)县教育行政部门统筹安排公办学位。
5.学生报到
7月5日前,适龄儿童根据学校通知办理入学报到手续。
03
公办小升初这样办理,只需4步
1.信息核对(很重要!)
4月20日-24日,本市小学毕业生在“入学平台”进行信息核对(其中,如果您的孩子是随迁子女需于4月1日-30日,在“入学平台”中“随迁子女就学申请”申请);回蓉生进行信息采集;双胞胎(多胞胎)子女申请绑定随机录取。
2.查看升学对应区域
6月2日,查看学生公办初中升学对应区域。(如要报名市直属学校:6月15日-18日进行市直属学校网上报名;6月23日查看市直属学校电脑随机录取结果)
3.查看录取结果
7月2日,查看区属公办初中录取结果。
4.学生报到
7月10日-11日,学生按初中学校安排报到。
04
民办初中这样办理,只需5步
1.取得报名资格
成都市小学毕业生:请于4月20日-24日在“入学平台”进行信息核对;回蓉学生进行信息采集;双胞胎(多胞胎)子女申请绑定随机录取。
随迁子女:请于4月1日-30日在“入学平台”申请,4月15日-5月9日期间的工作日查询入学申请结果。
2.网上报名
如果已经在民办一贯制学校就读小学拟申请民办一贯制学校直升就读其初中的:报名时间为6月2日-3日;查看录取结果时间为6月5日。
温馨提示:已自愿报名并被民办学校校内直升录取的学生,不再参加其他民办学校和公办学校录取。
报名民办初中学校:请于6月15日-18日在“入学平台”报名。
3.查看录取结果
6月24日,查看区属民办初中录取结果。
4.学位确认:
7月3日-4日,被民办学校和区属公办学校同时录取的小学毕业生,其法定监护人须进行网上公办或民办学位确认。
特别提醒:报了民办学校且被录取的家长请一定重视这个环节,法定监护人逾期未确认学位的,视为自动放弃民办学位,默认为公办学位。
5.学生报到
7月10日-11日,学生按初中学校安排报到。
温馨提示:从2025年入学的初一新生起,就读民办初中的学生中考时若希望申请本校高中校内指标,须满足符合初中政策性入学、在实际就读学校有3年学籍(政策转学的须在学籍转入学校实际就读满2年)应届毕业生的条件。
05
随迁子女入学这样办理,只需4步
1.线上申请
4月1日-30日,登录“成都市义务教育招生入学服务平台”中“随迁子女就学服务”申请(具体操作视频请于3月底关注“成都教育发布”视频号)
2.查询审核结果
4月15日-5月9日期间,家长登录平台查看入学申请审核结果。
特别提示:对于“审核资料不全,需补足相关资料”的,请在5月9日前补充材料,以免耽误入学。
3.查询学位
6月23日17:00后,小学随迁子女法定监护人查询学位;7月2日17:00后,初中随迁子女法定监护人查询学位。
4.学生报到
7月5日前,小学随迁子女学生根据学校通知办理入学报到手续。7月10-11日,初中随迁子女学生根据学校通知办理入学报到手续。


