
找工作的小伙伴看过来
近日
中科院成都生物所、成都体育学院
成都市石室天府中学附属小学
对外布招聘公告
一起来看看
↓↓↓
中国科学院成都生物研究所
科研和支撑岗位
因科研事业发展需要,现面向国内外公开招聘编制内人员数名。
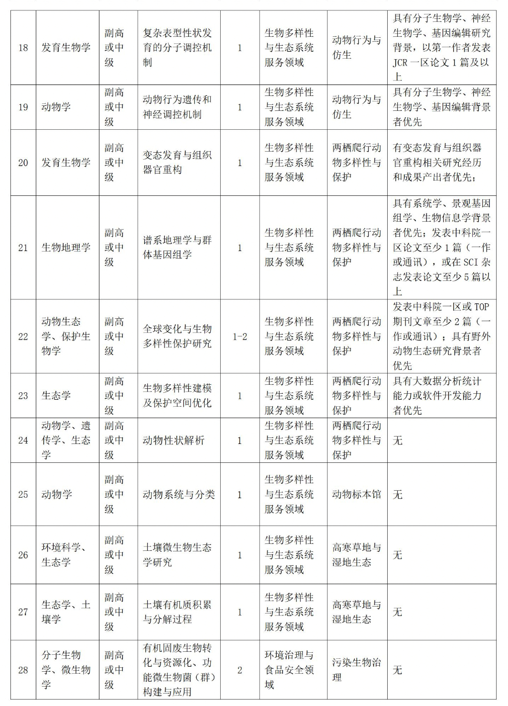
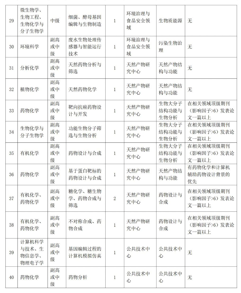
一、岗位详情
二、招聘条件
(一)热爱祖国,拥护党的基本路线和方针政策,具有敬业奉献精神,遵纪守法,作风正派;
(二)具有扎实的专业基础知识,较强的动手能力,团队合作精神;能够吃苦耐劳能够独立完成有关工作任务。
中级岗位需满足以下条件:
以第一作者或通讯作者发表SCI论文2篇及以上。
副高级岗位需满足以下条件:
1.以第一作者或通讯作者发表(含接收)研究所为第一作者单位的SCI研究论文,且满足1篇代表作IF≥10、或2篇累计IF≥15、或3篇累计IF≥18;或获国家科技奖或获省部级一等奖及以上(排名前8)、二等奖(排名前5)、三等奖(排名前1)。
2.主持国家、中科院或地方政府科研任务 2 项及以上,其中,须有一项为国家自然科学基金项目。
(三)能够熟练运用外语进行交流;
(四)能够熟练使用计算机和本岗位工作相关的常用软件;
(五)科研岗位需获得博士学位,且有特别研究助理经历或博士后经历或博士毕业后3年科研工作经历。
(六)身心健康。
三、聘用与薪酬
实行事业编制内的岗位聘用,首次聘期含有六个月的试用期。
执行研究所事业编制内薪酬制度;享受国家规定的事业单位的社会保险、住房公积金及住房补贴等;提供年度体检,协助办理子女入学等事宜。
四、报名要求
应聘者在递交申请材料之前,请一定要到研究所网页上认真查看有关信息,按照要求仔细准备申请材料。
五、申请材料
(一)申请材料清单
1.《中国科学院成都生物研究所应聘登记表》;
2.《中国科学院成都生物研究所应聘个人信息表》;
3.代表性论著原件或复印件;
4.专家推荐信2份;
5.其它证明本人工作能力和业绩的材料(包括个人的荣誉证书、技能证书等);
6.学位证、毕业证、身份证复印件。
(二)递交申请材料的要求
请发送电子邮件提交应聘材料,在面试前不用提交纸质材料;请在电子邮件“主题”栏按照如下格式撰写:(上述申请材料请放在一个文件夹内,文件夹名称同电子邮件“主题”)
格式为“岗位编码+姓名+最高学位专业+最高学位+获得最高学位的学校和学院+现工作单位+职务+手机号”,如,24+李明+有机化学+博士+四川大学化学学院+四川XX研究所+工程师+138XXXXXXXX。
六、申请时间
2023年5月14日(第一轮),5月31日(第二轮)。之后接收的应聘申请材料,将纳入后续轮次评审范围,本招聘启事长期有效,招满为止。
七、联系方式
通信地址:610041,四川省成都市人民南路四段九号,中国科学院成都生物研究所人事教育处
联系人:杨颜嘉 罗傲霜
电子邮箱:zhaopin@cib.ac.cn
咨询电话:028-82890956
网页地址:http://www.cib.ac.cn
具体详见招聘启事
特别研究助理岗位
因科研事业发展需要,现面向国内外公开招聘特别研究助理。
一、招聘要求
1.具有博士学位,年龄在35周岁以下,身体健康;
2.具有良好的科研工作基础,已取得的科研成果达到以下条件之一:
(1)以第一作者发表的SCI论文代表作1篇影响因子达到4以上;
(2)以第一作者发表SCI论文代表作2篇影响因子之和达到5.5以上;
(3) 以第一作者发表SCI论文代表作3篇影响因子之和达到6.5以上。
二、岗位详情
三、相关待遇
1、 税前年薪约22万元,同时进入博士后流动站者,可享受地方政策支持,实现有竞争力的薪酬待遇,欢迎来电咨询。
2、按照国家政策缴纳社保和住房公积金。
3、特别研究助理如入选“中国科学院特别研究助理项目”,可获80万元经费资助。
4、特别研究助理合同期为3年,可续聘一期合同,最长6年。合同期满根据考核结果可聘为编制内副高级或中级岗位。
四、应聘申请
请以电子邮件形式将以下应聘材料发至zhaopin@cib.ac.cn,邮件主题为“特助+姓名+毕业学校+所学专业+岗位序号XX+手机号”。初审合格后,将通知面试,择优录用。
联系电话:028-82890956,杨颜嘉、罗傲霜。
1.《中国科学院成都生物研究所特别研究助理岗位申请书》(电子版1份),2个同行专家的《特别研究助理专家推荐书》(扫描件)。
2.身份材料:博士学位证书和毕业证书扫描件,尚未获得博士学位的应届博士毕业生须提供学生证扫描件、博士学位论文答辩决议书扫描件或博士论文预答辩通知书等证明材料扫描件,留学人员需提交学历学位证书及教育部学历学位认证书扫描件(电子版1份,整合成一个PDF文件)。
3.学术及科研成果材料:代表申请人最高学术水平和科研成果的论文、专著、专利或奖励等,总数不超过5个。其中:论文提供全文,专著提供目录和摘要,专利或奖励提供证书扫描件(电子版1份,整合成一个PDF文件)。
具体详见招聘启事