
王宇轩 川观新闻记者 刘珩
2月7日,川观新闻记者从四川省消防救援总队获悉,连日来,全省各级消防部门深入推进消防安全集中除患攻坚大整治行动,联合当地政府、各行业部门全面排查整治各类消防安全隐患。针对检查中发现的典型隐患和消防安全违法行为,四川省消防救援总队对24家单位进行集中曝光,督促相关单位和责任人加以警醒,及时整改消除隐患。
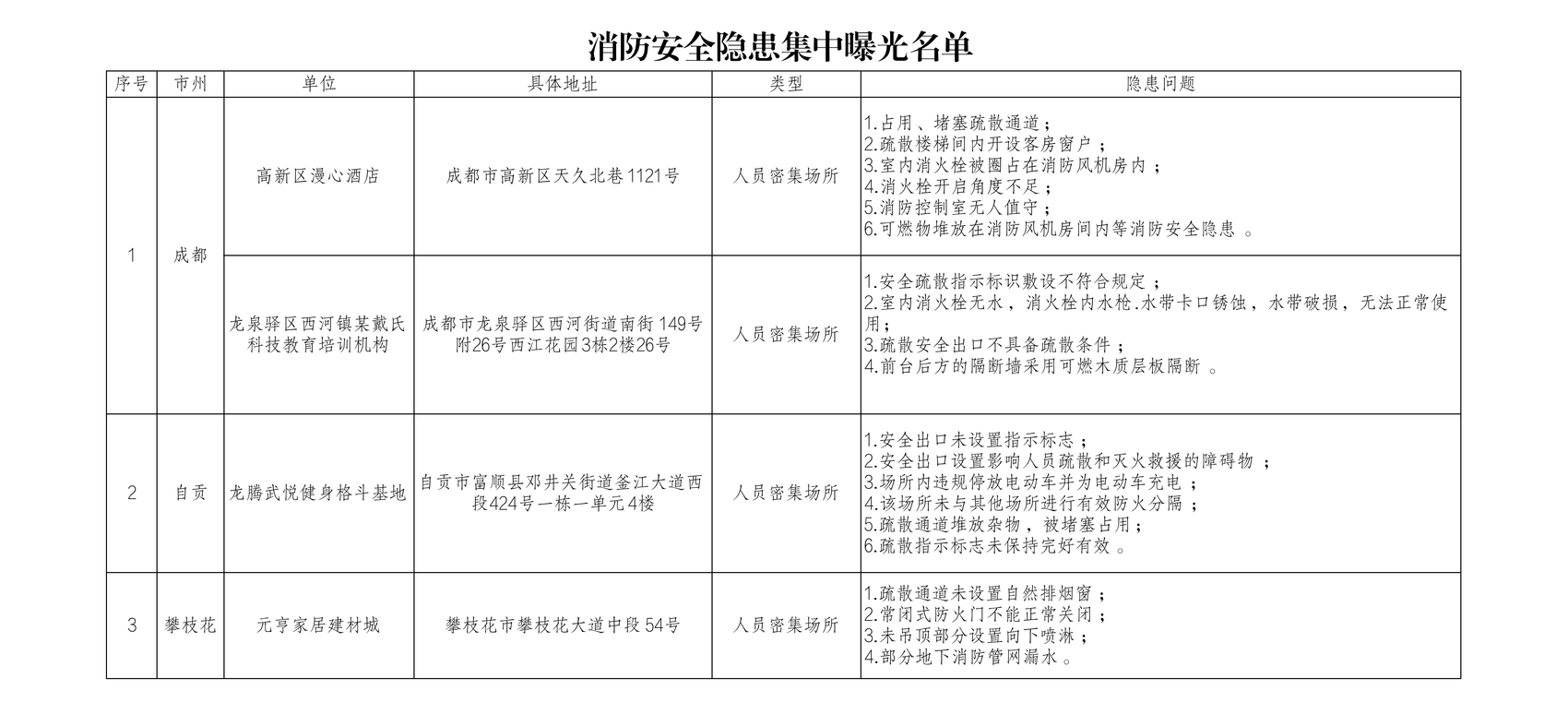
记者梳理发现,公开曝光的场所主要围绕“九小场所”、多业态混合生产经营场所和人员密集场所,问题隐患主要集中在违法违规施工作业、安全疏散条件不足、违规设置防盗网或广告牌、违规设置冷库、违规使用易燃可燃彩钢板材料、建筑消防设施损坏停用等方面。
值得注意的是,安全疏散通道被堵占的情况五花八门。成都市龙泉驿区一教育培训机构安全疏散出口不具备疏散条件,安全疏散指示标识也不符合规定;广安市壹诚餐厅安全出口安装卷帘门;广元市青川县乔庄镇阳光商务宾馆在疏散通道堆放杂物,安全出口被锁闭……

内江一网咖疏散通道堆放大量杂物。
根据《中华人民共和国消防法》规定,任何单位、个人不得占用、堵塞、封闭疏散通道、安全出口、消防车通道。人员密集场所的门窗不得设置影响逃生和灭火救援的障碍物。此外,2023年6月起实施的《建筑防火通用规范》也明确,在疏散通道、疏散走道、疏散出口处,不应有任何影响人员疏散的物体,并应设置明显的指示标志。

简阳一超市内疏散通道堆放大量货物。
“在疏散通道堆放杂物,发生火灾时可能被引燃,造成群众无法逃生。”四川省消防救援总队防火专家呼吁,任何单位、个人不要在疏散通道、楼梯间和安全出口处堆放杂物。
春节期间,四川各级消防部门将派出各类执法小分队,通过明查暗访、异地交叉执法等方式,进行一轮集中检查,针对典型隐患、突出问题和严重违法行为将持续曝光。
广大群众在日常生活中发现火灾隐患或消防违法行为,也可在“12345”平台和“四川省网上群众工作平台——问政四川”上进行举报投诉。
以下是曝光单位及隐患情况名单(附图)




(四川消防供图)