
近日,成都市招考委、成都市教育局印发《2024年成都市高中阶段学校统一招生考试工作实施规定》,明确提出深化四个坚持,进一步完善“依据学生学业水平考试成绩、结合综合素质评价”的高中阶段学校考试招生录取模式。
今年成都市中考政策有无变化?
为您进行全面解读

坚持“一依据一结合”,注重立德树人
根据教育部、四川省教育厅关于深化中考制度改革的要求,成都市进一步完善“依据学生学业水平考试成绩、结合综合素质评价”的高中阶段学校考试招生录取模式。
综合素质评价是对学生全面发展状况的观察、记录和分析,是培育学生良好品行、发展个性特长的重要手段。在中考录取中,有市级及以上“新时代好少年”“劳动奖章”“劳动能手”获奖记录等正面清单的,在同等条件下优先推荐为指标到校生或在录取中优先投档;考生初中在校期间存在考试作弊、校园欺凌或未按要求完成综合素质评价写实记录等负面清单行为的不得推荐为指标到校生,并在录取中最后投档。让综合素质评价在高中阶段学校招生录取中真正发挥作用,有利于破解唯分数论,对落实立德树人根本任务,促进学生全面发展、健康成长具有积极意义。
坚持“依标命题”,强化素养导向
高中阶段学校招生考试实行“两考合一”,兼顾毕业和升学。考试命题遵循“价值引领、素养导向、能力为重、知识为基”的综合评价理念,严格依据义务教育课程标准命题,不超课标和随意扩大考试内容范围,减少单纯记忆、机械训练性质的内容,增强与学生生活、社会实际的联系。各学科试题立足学科素养,聚焦思维能力,凸显开放探究,既注重考查基础知识、基本技能,又注重考查思维过程、创新意识和综合运用所学知识分析问题、解决问题的能力。
坚持扩优提质,鼓励特色发展
统筹配置全市高中教育资源,科学编制高中阶段学校招生计划,保障学生升学机会;鼓励高中阶段学校优质特色发展,办好一批具有人文、科技、外语、艺术、体育或国防教育等方面特色的高中学校,满足不同潜质学生的发展需要;鼓励举办一批综合高中,深化育人方式改革,推动普职教育融通,为学生在高一或高二期间自愿选择就读普通高中或中等职业教育提供机会,缓解普职分流焦虑。
办学行为规范、具备良好基础和办学条件的普通高中学校,经市教育局批准后可在市域或“5+2”区域内招收一定数量的具有学科特长、创新潜质的学生,开展拔尖创新人才早期培养。
坚持规范招生,严格学籍管理
中考实行“六统一”
即统一考试科目和时间,统一中考试题,统一参考答案和评分参考,统一考试方式,统一组织评卷,统一公布成绩。
规范招生行为
继续开展全市高中学校招生集中咨询活动,规范校内咨询行为;进一步优化“中考志愿填报辅助系统”,免费为考生填报志愿提供参考建议;高中学校未经成都市教育局批准不得跨区域招生,未经四川省教育厅批准不得跨市(州)招生;设置投诉举报二维码,畅通监督投诉渠道;严肃查处违规宣传、虚假宣传行为,营造良好舆论氛围。
规范学籍注册
全市普通高中招生录取工作均通过统一的网上录取平台进行。“5+2”区域由市教育局和市教育考试院严格录取库与学籍注册库的比对,未按政策规定录取的学生不得注册该校学籍;其他招生区域以属地教育行政部门录取结果为依据,严格学籍注册管理。
2024年成都中考政策
考生和家长关心的问题
Q/1
我市中考升学成绩总分是多少,如何构成呢?
中考升学成绩以分数形式呈现,满分710分,具体为:语文、数学、英语三科的A、B卷成绩之和,满分各150分;物理为:A卷成绩×50%+B卷成绩,满分70分;化学为:A卷成绩×50%,满分50分;体育考试成绩,满分60分;同时,将道德与法治、历史、生物、地理的毕业成绩等级按A等20分、B等16分、C等12分、D等8分、缺考0分计入升学成绩,满分各20分。物理、化学在计入升学成绩时,均保留一位小数,总分合成后按“四舍五入”的办法,不保留小数。
Q/2
今年哪些考生能够获得中考加分资格呢?
全市普通高中及职普融通班录取时具有加分资格的考生有以下5类:
军人子女优待办法按相关政策执行,由成都警备区政治工作处负责资格审查。
公安英烈和因公牺牲伤残公安民警子女优待办法按相关政策执行,由成都市公安局政治部负责资格审查。
消防救援人员子女优待办法按相关政策执行,由成都市应急管理局负责资格审查。
归侨、归侨子女、华侨子女,加5分,由成都市委统战部负责资格审查。
台湾省籍考生,加5分,由成都市委统战部负责资格审查。
上述加分政策的宣传及解释、考生及家长应提供的材料、申请及审查的流程由各单位(部门)分别负责。审查工作应于5月底以前完成,并于5月31日前将正式名单(含考生的报名号、身份证号、享受照顾类别等信息)以公函送成都市教育局。成都市教育局审核后,由市教育考试院统一按要求公示,若对公示内容有异议的,应在公示之日起5个工作日内向资格审查单位(部门)反映,逾期不再受理。资格审查单位(部门)须在3个工作日内反馈复查结果,同时将需要纠正的信息函告市教育局,由市教育考试院公布、执行。
在录取中,若考生符合多项加分政策照顾,只享受一项最高分值的加分。
五年制高职(含师范)、中职学校加分政策及资格审查按省招考委有关规定执行。
Q/3
今年中考指标到校生政策是否有调整,什么时候开始推荐指标到校生呢?
2024年普通高中指标到校生工作按《关于认真做好成都市普通高中指标到校生工作的通知》(成招考委〔2022〕3号)执行,各区(市)县、所有学校(含公办、民办)指标到校生推选工作启动时间均不得早于2024年5月4日,“11+2”区域(指:四川天府新区、成都高新区、锦江区、青羊区、金牛区、武侯区、成华区、龙泉驿区、青白江区、新都区、温江区、双流区、郫都区等13个区,下同)各类指标到校生的申报、审核均通过网上进行,具体工作日程另行通知。未在网上完成申报、审核的各类指标到校生一律无效;高中学校擅自招收已被其他学校录取的指标到校生一律无效。
Q/4
今年中考普通高中艺体特长生和各类项目班招生什么时候开始报名呢?
“5+2”区域普通高中艺体特长生的招生计划及招生范围、报考条件及相关政策将于6月初向社会公布;其他招生区域普通高中艺体特长生招生政策,由当地教育行政部门确定。项目班的名称、招生计划及招生范围将在公布普通高中招生计划时(6月初)一并向社会公布;各项目班的招生简章由各高中学校确定并向社会公布。
艺体特长生、项目班志愿填报将在中考后、通知成绩前进行。如果考生对某些高中学校的艺体特长专业或者项目班感兴趣,具体可咨询学校,了解有关情况。
Q/5
今年中考填报志愿的时间是什么时候,学生能够填报的中考升学志愿个数是如何规定的呢?
全市各招生区域实行网上填报志愿。除艺体特长生、项目班志愿填报在中考后、通知成绩前进行,其余志愿统一在通知成绩后填报(6月28日左右)。
“5+2”区域第二批、第三批志愿个数均为7个。其中:第二批的第1、3、5、7个志愿可填报统招和民办普高志愿,第2、4、6个志愿可填报调剂和民办普高志愿;第三批的7个志愿可在统招、调剂、民办普高、普职融通、中职学校志愿中进行兼报,由考生在填报志愿时自行选择。
其他招生区域的志愿个数和录取批次由当地教育行政部门确定。
Q/6
“5+2”区域什么时候公布分数线,分几个批次录取?
预计于6月28日通知中考成绩时,划定和公布“5+2”区域省级示范性普通高中填报志愿指导线(俗称:省重线)、一般普通高中最低送档线(俗称:普高线)、职普融通班录取指导线。
“5+2”区域高中阶段学校统一录取按先后顺序分三批进行。其中:
第一批:按先后顺序分为7类,依次是第1类“高层次人才子女、符合条件的新冠疫情防控一线医务人员子女”;第2类“青少年航空实验班”;第3类“指标到校生”;第4类“校园足球班、排球预备队、篮球预备队”;第5类“艺体特长生”;第6类“面向成都市非‘5+2’区域招生计划”;第7类“项目班”,包括公办、民办普通高中项目班。本批次录取中,实行依次投档、顺位替补,被前面类别录取的考生不再参加以后类别的录取。
第二批:省级示范性普通高中,经批准的公办、民办普通高中。
第三批:市级示范性普通高中、一般普通高中、民办普通高中、职普融通班、中职学校(面向全市招生)。本批次学校可兼报。
五年制高职(含师范)计划面向全市招生,单设志愿、同时填报,由省教育考试院组织录取。
Q/7
今年全市中考录取如何组织实施?
“5+2”区域普通高中录取工作由成都市教育考试院组织实施(含龙泉驿区、青白江区、新都区、温江区、双流区、郫都区6个招生区域的普通高中指标到校生录取)。其他招生区域普通高中录取工作由当地教育行政部门组织实施。

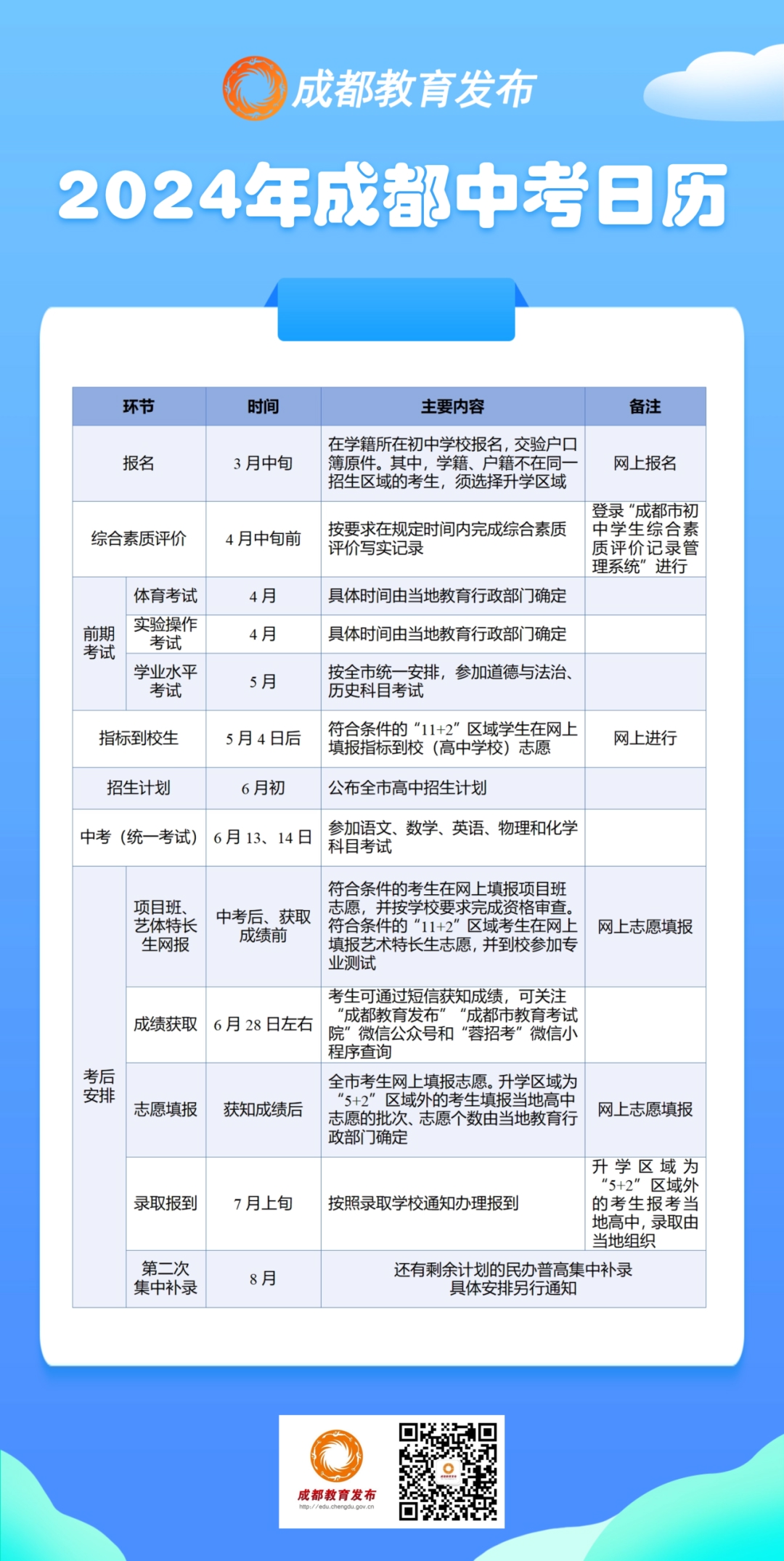
2024年成都市中考实施规定图解

2024年成都市普通高中
指标到校生政策图解
