
川观新闻记者 文露敏
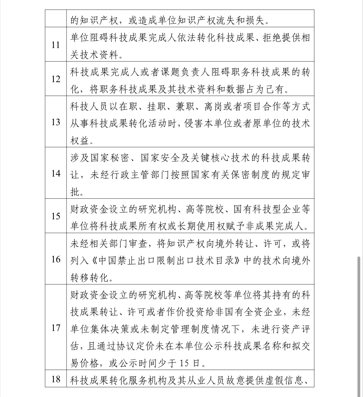
3月29日,川观新闻记者从科技厅获悉,日前,由科技厅、教育厅、省国资委联合制定的《四川省科技成果转化负面清单》(以下简称《清单》)正式印发,明确了6项禁止转化的科技成果及18项科技成果转化中的禁止行为,持续强化科技成果转化过程中“底线”意识。
其中,禁止转化的科技成果列出了损害国家利益和社会公共利益、违反国家产业技术政策、违背科技伦理等6项禁止转化的科技成果。
科技成果转化中的禁止行为则包括不正当手段获得科技成果、擅自转化成果、未按规定奖励相关人员等18项。“覆盖成果取得、转化、收益等成果转化全流程。”科技厅相关负责人介绍。
此前的《清单》起草过程中,起草组深入梳理学习了《中华人民共和国科学技术进步法》等5个国家相关法律法规和政策文件以及《四川省促进科技成果转化条例》等2个省级相关法律法规和政策文件,对其中有关科技成果转化禁止规定进行了梳理摘录,列出科技成果转化的不可为事项,经广泛征求意见后最终形成《清单》。
“《清单》的印发,有助于各科技成果转化主体明确‘可为’和‘不可为’,划清转化过程中的规则边界,从而更加有力地推进科技创新和科技成果转化同时发力。”科技厅相关负责人表示,未来,《清单》还将根据国家和省级相关法律法规和政策文件的变化,及时进行修改,进行版本的迭代升级。
四川省科技成果转化负面清单:


