
四川在线记者 王眉灵
近日,《四川省“十四五”综合交通运输发展规划》(以下简称《规划》)印发,提出到“十四五”末,初步建成“四向八廊”战略性综合交通走廊和成渝地区双城经济圈国际性综合交通枢纽集群,基本实现“快速网覆盖区县、干线网畅达乡镇、基础网连接村组”,全国交通“第四极”初步显现。
交通运输是国民经济和社会发展的基础性、先导性产业。在加快建设交通强省、推进双城经济圈建设的当下,如何系统谋划、统筹推进全省交通运输发展?四川在线记者走访了《规划》起草编制组、省交通运输厅和省发展改革委相关人士。
看整体特点:
紧扣重大战略部署,提出融合发展的“四川版”
“《规划》是指导全省综合交通运输高质量发展的纲领性文件。”上述人士介绍,《规划》以成渝地区双城经济圈建设为统揽,围绕四川在新发展格局中的定位精准发力,围绕“一干多支”精准施策,围绕交通强省建设总目标精准突破,围绕四川交通高质量发展精准投放。
成渝地区双城经济圈建设是国家构建新发展格局的重大举措,《规划》把省委“一干多支”发展战略融入双城经济圈建设,对外,着力畅通出川出渝大通道,构建“四向八廊”战略性综合交通走廊,连通国内主要地区,衔接7大国际陆路运输通道和4大国际海上运输通道;省内,着力提升交通基础设施供给对极核带动、双圈互动、两翼融合、五区协同的精准性、适配性。
综合交通全国一张网。《规划》对标《交通强国建设纲要》和《国家综合立体交通网规划纲要》总体要求和线网布局,结合四川“十四五”国民经济和社会发展规划进行编制,描绘了“四川版”的交通运输高质量发展规划蓝图。比如,对标双城经济圈“一极两中心两地”定位,《规划》提出,要为打造全国交通“第四极”奠定坚实基础。针对四川综合交通发展“大而不强”“东强西弱”的现状,在“十大重点任务”中特地提出,要从各方式线网建设、综合交通衔接两方面,补齐综合交通网络短板。
为助力形成“双循环”新发展格局和推动交通运输高质量发展,《规划》提出,要打造人民满意出行系统,客运重点完善航线网络,打造高效高铁服务产品,加快推进城际客运班线公交化改造,推动公共交通“一卡式支付”“一码通乘”,深入实施乡村运输人民满意“金通工程”,积极拓展“运邮一体”服务;货运重点发展铁海联运、铁水联运等联运服务,构建“干线多式联运+区域分拨”物流网络,强化干线运输与城市末端配送有机衔接。
立足四川省情,《规划》还突出了融合发展。一是交通网的融合,重点突出快速网、干线网、基础网的“三网”融合;二是枢纽体系的融合发展,将综合交通枢纽体系单独梳理,明确了全省枢纽体系发展的重点任务和发展方向;三是交通与生态环境的融合发展,突出长江上游生态屏障和水源涵养地重大政治责任,提出了交通运输节能降碳、生态保护和污染治理的工作要求;四是交通与关联产业的融合发展,对于交通+产业、交通+旅游、智慧创新赋能交通等,都结合四川实际,做了全面部署。
围绕四川地形地质条件复杂、自然灾害频发、工程建设难度大的特殊省情,《规划》提出,要着力优化交通运输安全防控体系,提升设施本质安全水平,强化安全生产监督管理,健全应急保障体系,完善综合交通应急预案,优化应急物资储备中心布局。
看空间布局:
对外“四向八廊”,内部“1轴2环3带4联”
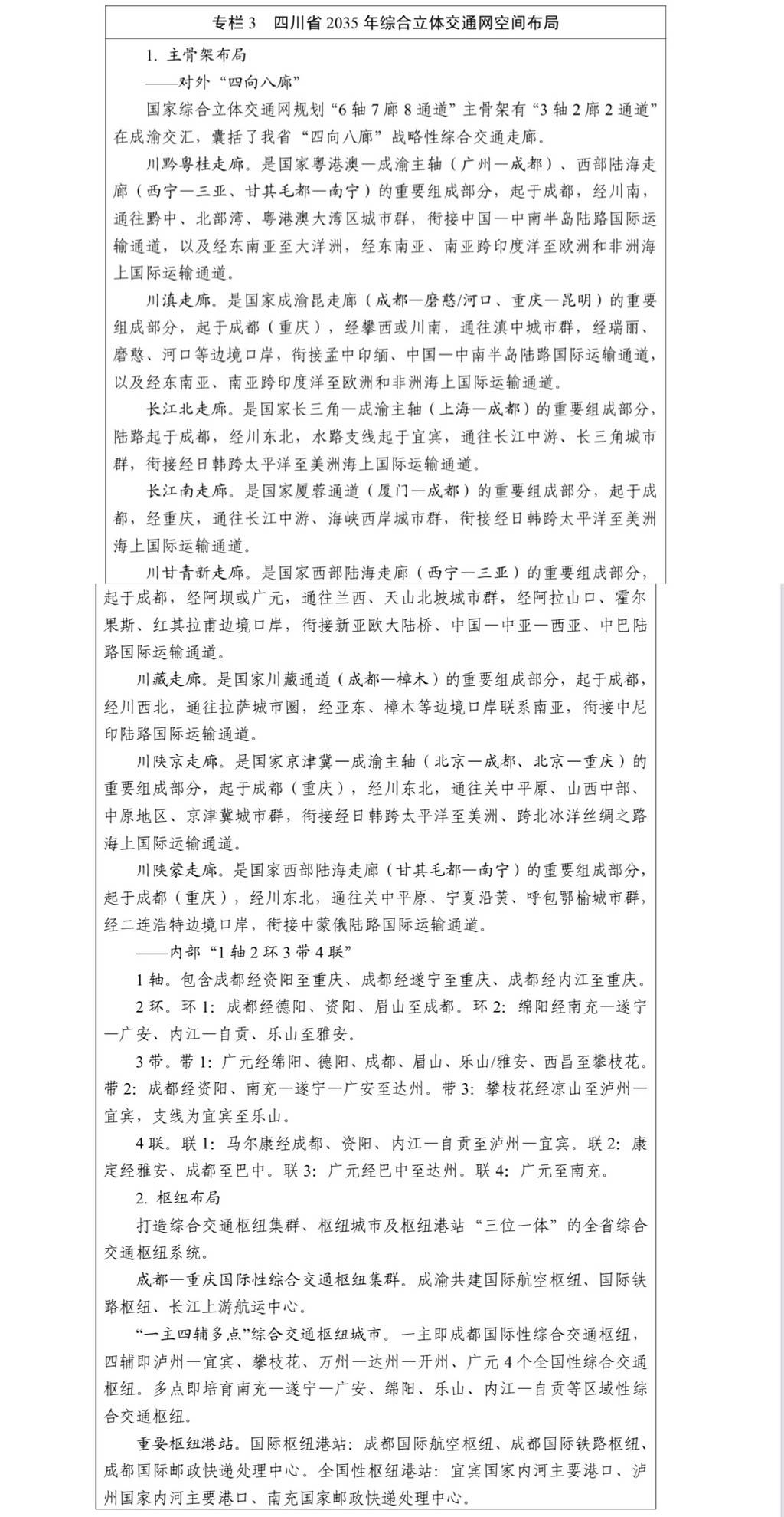
从整体空间布局来看,《规划》与国家综合立体交通网相衔接,锚定到2035年基本建成现代综合交通运输体系,对全省综合立体交通网空间布局进行了优化。
先看主骨架布局。《国家综合立体交通网规划纲要》提出“6轴7廊8通道”主骨架和“7+4”国际运输通道,其中在成渝布局“3轴2廊2通道”,省委提出的“四向八廊”与此高度一致,因此规划的对外通道维持不变。
内部通道方面,结合“一干多支”战略和“一轴两翼三带”区域经济布局,规划布局了“1轴2环3带4联”。其中,“1轴”是推动成渝双圈互动、相向发展的主轴线,“2环”是支撑成都平原经济区内圈同城化、全域一体化和夯实成渝主轴中部发展基础的交通环线,“3带”是支撑成德绵眉乐雅广攀、成遂南达万、攀乐宜泸沿江等3个经济带的交通廊道,“4联”是强化地级行政中心连接和轴带横向联系、深化五区协同的联络线。
再看枢纽布局。《规划》明确,建设枢纽集群、枢纽城市和综合交通枢纽港站“三位一体”的综合交通枢纽系统。成渝国际性枢纽集群方面,协同重庆共建世界级机场群、长江上游航运中心、中欧班列集结中心、西部陆海新通道运营中心。“1+4+N”枢纽城市方面,“1”即成都国际性综合枢纽,“4”即泸州—宜宾、攀枝花、达州、广元全国性综合交通枢纽,“N”即培育南遂广、内自、绵阳、乐山等区域性综合枢纽。
看规划目标:
要实现“万亿、三网、两圈”,重大项目按年定“清单”
作为全省综合交通运输发展的“总规”,《规划》阐明“十四五”时期四川综合交通运输发展目标、主要任务,明确重大项目、重大政策和重大改革举措。“‘十四五’重点要实现‘万亿、三网、两圈’。”上述人士说。
“万亿”即综合交通建设投资1.2万亿元;“三网”即发达的快速网(高速铁路、高速公路、民用机场)覆盖94%的县级行政区、完善的干线网(普速铁路、轨道交通、普通国省道、内河航道)实现65%的乡镇通三级及以上公路、广泛的基础网(农村公路、通用机场)实现65%的30户以上自然村通硬化路;“两圈”即基本形成“123出行圈”(都市圈1小时通勤、成渝地区主要城市2小时互通、毗邻省会3小时到达)和“123快货物流圈”(国内1天送达、周边国家2天送达、全球主要城市3天送达),实现“人便其行、货畅其流”。
“十四五”全省综合交通建设规划投资确保完成1.2万亿元,其中,公路水路7000亿元、铁路3000亿元、民航250亿元、轨道交通2200亿元。结合重大项目实施的可能性,“十四五”期完成投资有望超过1.5万亿元。
据介绍,为推动《规划》落地落实,下一步,交通运输厅、省发展改革委将制定具体项目清单,优先考虑经济社会综合效益良好、路网效益提升显著、要素保障有力、前期工作推进顺利的项目,按照续建、确保开工、力争开工和加快前期分类确定项目,制定年度目标任务清单。
记者同时了解到,“十四五”综合交通运输发展规划是一个规划体系,“总规”下设铁路、公路水路、民航、邮政等4个行业规划,在公路水路行业规划之下,又围绕基础设施、运输服务、提质增效、支持保障四个类别设置了12个子规划。各行业、各层级规划又根据实际,提出了更为具体的规划目标、实施路径和保障措施,共同推动“总规”目标实现。
看重点建设:
新增4市州通高铁、16个县(市、区)通高速公路
实施万亿综合交通建设,将有哪些项目“上马”?又将带来什么改变?上述人士介绍,《规划》针对设施、服务、智慧、安全、绿色、融合、治理等领域提出了十大任务,其中,基础设施以“铁路强通道、公路提品质、水运挖潜能、航空扩能级、邮政优体系”为发展指引,明确了六大重点建设。
铁路发展提速度。建设高速铁路1300公里,城际铁路550公里,普速铁路1940公里。建设成渝中线、成达万、渝昆等高铁,贯通至北部湾与昆明的货运通道,加快建设川藏等西向通道。到2025年,铁路进出川通道达12条、新增1条,高铁覆盖13个市州、新增4个,为自贡、泸州、南充、巴中。
高速公路加密度。建设高速公路项目6300公里。其中,续建3800公里,新开工2500公里。加快完善高速公路网络,推动高速公路向民族地区延伸。到2025年,高速公路出川通道达37条、新增13条,高速公路覆盖152个县(市、区)、新增16个,有北川、九寨沟、阿坝、金口河、峨边等。
国省干线全域升级。新改建普通国省道9000公里。加快打通瓶颈路断头路,有效消除与城市道路衔接“肠梗阻”。到2025年,普通国道二级(三州三级)及以上比重达95%,普通省道三级及以上比重达到65%。
农村公路通村达组。实施撤并建制村畅通工程2.4万公里、乡村振兴产业路旅游路4000公里,建设通30户及以上自然村硬化路1.3万公里。到2025年,新增2万个自然村通硬化路。
黄金水道干支直达。加快构建“一横五纵”航道网和“两核四翼”港口体系。到2025年,内河高等级航道达4条、新增1条(涪江)。
民用航空优化体系。实施“两场一体”运营模式,完善成都航空货运专用设施,加快阆中、达州等支线机场建设。到2025年,民用运输机场建成及在建数达22个、新增5个,具体为乐山机场、广安机场、遂宁机场、会东机场、甘洛机场。