
深圳市零废弃环保公益事业发展中心 循环经济联合智库工作组
联合国环境大会决议授权的“全球塑料条约”最后一次政府间代表委员会谈判会议(INC-5)在韩国釜山陷入焦灼。各国争议的焦点包括资金机制(Airticle11)和能力建设、技术援助和技术转让等。面对这一困境,大会主席决定终止原定的接触组谈判安排,直接召集代表团团长会议(Heads of Delegation meeting)。
2022年联合国环境大会UNEA-5.2 通过一项历史性决议,旨在2024 年前结束塑料污染,并制定一项具有法律约束力的国际协议,涉及塑料制品的整个生命周期,包括其生产、设计、回收和处理等。从2022到2024年,塑料污染(包括海洋环境中的塑料污染)政府间谈判委员会全体会议的前四次会议分别在乌拉圭、法国、肯尼亚和加拿大举行。
INC-5 现场谈判的分歧
根据Switch Asia研究,在INC-5召开前,各国已经在如何为减少塑料污染的措施提供资金方面存在分歧。一些国家主张为“全球塑料条约”设立独立的财政机制,专门用于条约的实施,而另一些国家则建议将其纳入现有的框架,如全球环境基金(GEF)。此外,对于是否应对初级塑料聚合物生产商征收全球塑料污染费,各方意见不一。关于其他融资机制的分歧还包括是否应设立一个独立的基金来清除遗留塑料废物,或通过征税和取消补贴来筹集资金。
在INC-5的谈判现场,不同国家和地区的代表团在资金需求、资金机制等问题也产生较大分歧。
面对庞大的治理资金需求和缺口,加纳在会议期间提交了一份建议,提议在条约中引入对初级聚合物生产商的费用机制,以弥补发展中国家在终止塑料污染过程中面临的巨大融资缺口。该费用将由各缔约方根据本国法律征收,并通过国际金融机制重新分配,用于发展中国家建设废弃物管理基础设施、推进循环经济、公正转型、修复历史污染以及教育和研究。此机制尊重财政主权,不直接对生产商施加控制措施,同时补充现有融资来源,为实现可持续发展目标提供长期可靠的资金支持。这一主张得到了一些国家代表、观察员组织代表的赞同,认为这是从根本上结束不可持续的线性经济的有力举措。当然,另一些国家,包括石油化工和塑料的生产国家的代表观点相左,认为不应该针对塑料聚合物征收费用。
关于基金机制,美国代表澳大利亚、加拿大、欧盟及其27个成员国、冰岛、日本、新西兰、挪威、瑞士、韩国和英国提交的建议使用目前既有的全球环境基金信托基金(GEF)主导,提供赠款或优惠融资,以满足履约所需成本,同时鼓励缔约方和私营部门的“自愿”贡献。提案强调各缔约方应结合自身政策和计划动员国内外资金,包括私人投资,以实现条约目标。提出通过财政措施、生产者责任机制和创新公私融资手段,促进资金流动与条约目标的对齐,并优先支持最需要帮助的国家,特别是“小岛屿发展中国家”和“最不发达国家”。提案还要求缔约方大会定期审查机制的效果,确保其透明性、响应性和协同效应,以持续优化支持资源动员的行动。
为了进一步推进谈判,在代表团团长会议召开前夕,INC-5主席整合和各接触组报告和各方代表提交的书面建议,出台了新一版的非正式文件提案。其中,关于资金机制和能力建设部分,该提案旨在建立一个全面的资金机制,确保各缔约方根据能力提供资源,以支持“条约”目标的实现。提案强调资金来源应包括国内政策和财政措施、双边和多边资金以及私营部门投资和自愿捐款。提案优先考虑发展中国家、最不发达国家和小岛屿发展中国家的需求,通过促进技术援助、能力建设、技术转让和国际合作,帮助其履行义务。
机制将包括一个新设立或现有的多边基金,并在缔约方会议的指导下运作,确保资金分配高效、透明。缔约方,尤其是具有财务能力或塑料生产及废物管理水平较高的国家,将被鼓励自愿贡献资金。机制还将通过混合融资和创新融资动员额外资源,以支持早期行动、项目实施和减缓塑料污染的影响,尤其是对最脆弱群体的影响。该机制的资金分配应考虑活动的附加性和与其他财务流动的互补性,同时推动所有相关财务流动与“条约”目标的对齐。缔约方会议将定期审查机制的运作和效果,以确保持续改进。
经过持续到12月1日凌晨结束的“非正式磋商”,1日中午,主席再次发出了新版“非正式文件”。但在这份文件中,有关资金机制的章节内容仍存在巨大的争议。
当地时间12月1日晚间的全体大会上,大会主席依次邀请担任接触组和非正式磋商阶段会议的共同主席(Co-chair)进行了各自的工作汇报。一些国家代表也表达了各自观点,其中不乏针对目前争议的声音。凌晨三点多,本次大会宣布结束。大会未能达成既定目标以制定一项具有法律约束力的治理塑料污染的国际文书,将在未来择期开展续会工作。但在如此严重的分歧和争议之下,如何达成一项具有有效的资金机制内容的“全球塑料条约”以支持终结塑料污染,道阻且长。
解决塑料危机需要多少钱?
塑料污染问题在过去几十年中迅速加剧。诸多研究表明,塑料污染问题不仅仅是“白色污染”问题,也是一个复杂的环境问题和气候问题,更是公共健康问题和社会经济问题。塑料污染问题迫切需要全球紧急行动和系统性变革成为国际的共识。
虽然社会各方都意识到,采取行动需要大量的资金支持,但解决塑料危机的资金缺口到底有多大,目前尚未达成一致。资金需求的估算差异,来源于如何定义“塑料问题”的边界,对地理范围、时间范围、覆盖行业等关键要素的不同考虑,都将影响到估计“资金缺口”。
联合国环境署估计,到2040年需要投资1.64万亿美元才能战胜塑料污染。北欧部长理事会估计,2025年至2040年期间,如果各国达成减少90%不当处理的塑料废弃物和30%一次性塑料生产的全球雄心规则,所需资金总额将达到16.9万亿美元。其中,私营部门将承担其中的大部分费用,约为15.4万亿美元。如果不立即采取行动,2040 年生产的塑料在其生命周期内所产生的社会成本可能高达 7.1 万亿美元(+/-2.2万亿美元),这个数值大约相当于2018年全球卫生支出的85%,超过2019年德国、加拿大、澳大利亚三国的国民生产总值(GNP)总和。
与巨大资金缺口形成鲜明差距的是,现在用于解决塑料问题和倡导循环经济的资金仍然非常有限。从2018年到2023年,The Circulate Initiative已跟踪超过5500笔与塑料循环利用相关的投资交易,重点关注私营部门在回收、再利用和循环经济计划中的融资。这些投资仍远低于实现全面系统变革的资金需求。此外,许多项目仍处于初期阶段,更加凸显出扩大投融资规模以实现全球目标的紧迫性。
然而,扩大解决塑料问题的资金规模仍存在许多障碍。例如塑料污染、塑料回收和循环利用的成本没有核算、内部化且达成一致;化石燃料补贴造成塑料价格低廉,原材料成本有时低于使用再生塑料的成本;许多国家和地区缺乏明确的法规和政策框架来支持减少塑料污染的投资,公共财政无法满足塑料污染治理的庞大资金需求,特别是对基础设施建设的长期投入;缺乏市场手段和激励机制,难以撬动私营部门参与投资,市场规模和需求不稳定也导致企业和投资者对回收、创新技术等项目的盈利能力缺乏信心。
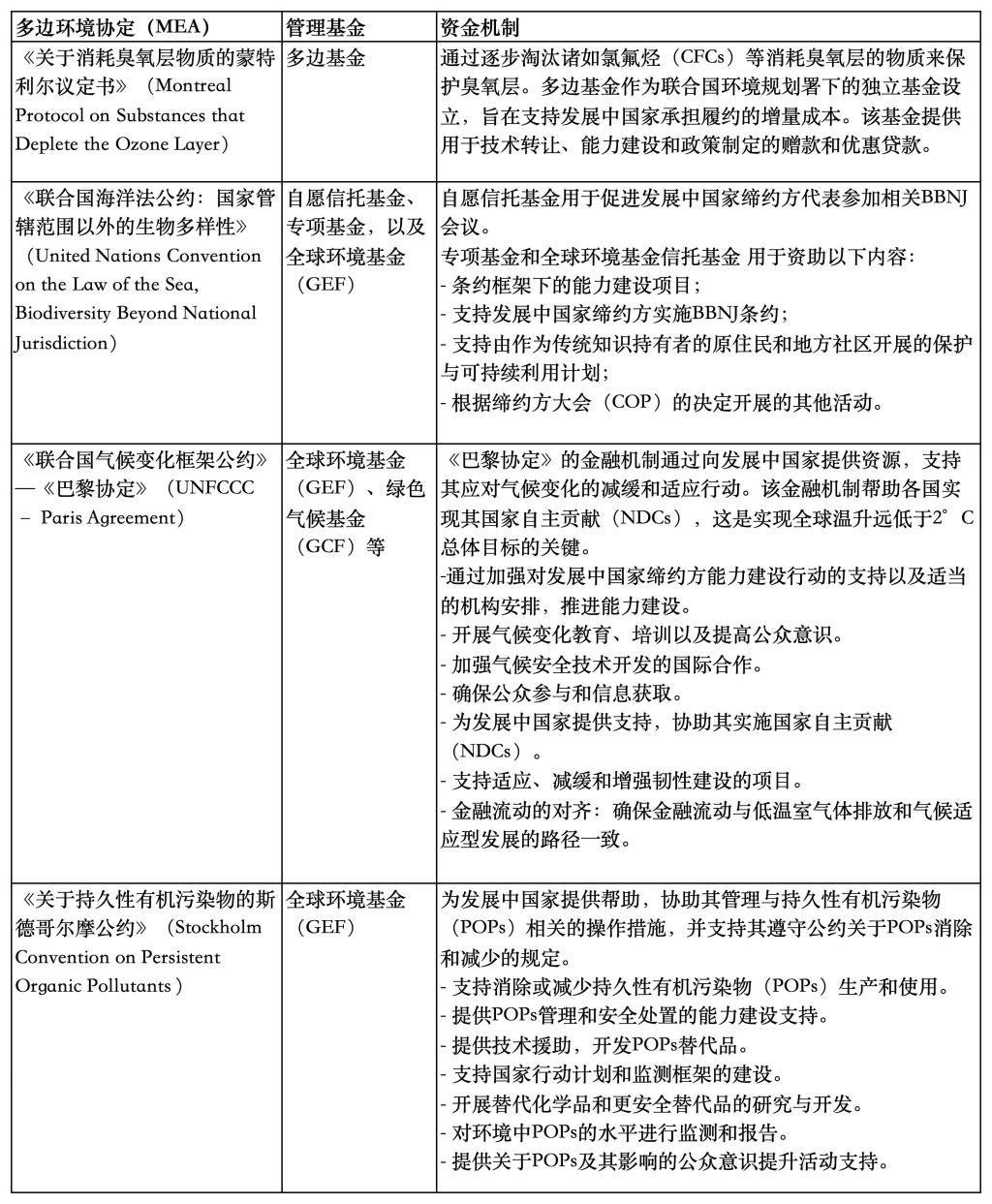
与塑料污染治理相关的资金工作也并非从零开始,此前已经有多项多边或双边的基金机制为海洋塑料垃圾和为塑料治理提供资金支持。一些大型基金为应对海洋塑料垃圾和微塑料的行动提供数百万乃至数十亿美元的资金,如清洁海洋基金会(Clean Oceans)和 ProBLUE, 主要侧重于预防海洋塑料垃圾。这些基金经常将投资、担保和赠款结合在一起,向国家和地方政府机构、企业实体和研究机构提供资金。在双边机制框架下,包括澳大利亚、德国、日本、挪威、瑞典、英国和美国在内的几个国家为应对海洋塑料垃圾和微塑料问题投入了大量援助预算。许多双边援助集中在亚洲及太平洋国家,特别是中国、印度尼西亚、菲律宾、泰国和越南五个国家。双边供资主要采用赠款方式,由于内部要求,一些项目无法直接投资于私人项目。
这些已经在运行的多边、双边资金机制为“全球塑料条约”资金机制的建立奠定了重要基础,此外,其它多边环境协定亦可为全球塑料条约谈判提供参考。

表1 具有代表性的多边环境协定及其资金机制(来源: INC5 Advance Expert Group 1 Co-chairs Report)
如何动员更多资金?
无论“全球塑料条约”能否拉开动员全球资金开展塑料治理的新篇章,一个无法回避的问题是,这些资金需求还需要落实到各个国家和地区的本土动员上。虽然各国所处的社会发展阶段和经济情况各不相同,但在塑料治理框架下可以使用的政策工具和金融工具包大同小异。
在公共财政方面,可以通过财政预算、财税补贴、税费征收、转移支付、债务投资等多种形式支持塑料治理工作,例如通过政府预算支持垃圾分类、循环利用等市政基础设施,补贴支持可持续塑料替代品,成立专项基金支持生产者责任延伸制度,向一次性塑料制品征税等。
在私营部门和资本市场方面,可以动员银行等金融机构支持特定的经济活动,也可以鼓励企业积极通过多种金融工具为创新和转型融资。还可以通过混合融资等创新手段,共同支持对社会、环境和经济具有积极影响的项目,尤其是那些传统上因高风险或低收益而难以吸引私人投资的领域。
结合中国现在在塑料治理领域的政策进展和市场情况,目前通过公共资金扩大塑料治理支持的潜力可以从三个角度撬动:一是以消费税改革为切入点,增加一次性塑料产品征税;二是中央和地方政府专项债券投向塑料治理项目;三是将塑料材料纳入生产者责任延伸制度(EPR),建立专项政府基金。
考虑到公共资金的紧缺性,仅仅依靠公共资金还远远不够,同时也需要通过多种政策手段和资金机制调动更多社会资本参与。目前,在可持续金融、绿色金融或转型金融的框架下,已经有多种形式的投融资活动为塑料治理活动或项目提供了支持,例如发行绿色或可持续发展债券,专门用于资助旨在减少塑料污染或支持开发可持续的塑料替代品的项目。然而,充分调动资本市场的积极性,还需要考虑市场运行的规律和特性,做好以下几点:
一是建立明确的金融分类法或投资目录,引导资金投向与塑料公约对齐的活动、技术和项目中。目前,国际和国内的绿色金融相关标准中,已经从污染治理、资源回收利用、代替方案等角度纳入了对塑料相关活动的引导。然而,这些标准目前涵盖涉及到塑料产业的活动和项目较为分散,难以从塑料产业整体转型的角度给予系统性支持。
二是开发多种绿色与转型类金融工具,鼓励金融机构和企业积极开展投融资实践。

表2 绿色与转型类金融工具及投资案例
三是要提升企业ESG管理和信息披露,吸引投资人关注。清晰透明的ESG信息有助于投资人评估企业在环境、社会和治理方面的风险。例如,碳排放数据和环境合规情况能帮助投资者了解企业是否面临环保政策的限制或声誉风险。详细的ESG披露使企业的运作更加透明,这有助于增强投资者信心,ESG表现优异的企业往往能以更低的成本获得资金。例如,银行可能提供更低利率的绿色贷款,资本市场也可能对绿色债券给予更高的认购热情。
终结塑料污染需要巨大的资金支持,既需要国际层面建立多元资金机制形成治理合力,也需要在国家内部充分动员本土资金;既需要各国公共资金的参与和引导,也需要撬动规模更大的资本市场确保长期、可持续的资金来源。我们期待续会各方能够回归联合国环境大会达成的共识,在已经取得的文本共识基础上,最终完成包括资金机制在内的诸项条款的谈判,开启终结塑料污染的新篇章。