
四川在线记者 范芮菱
立法计划是安排布置年度政府立法任务的重要文件。日前,四川省人民政府办公厅印发《四川省人民政府2025年立法计划》。

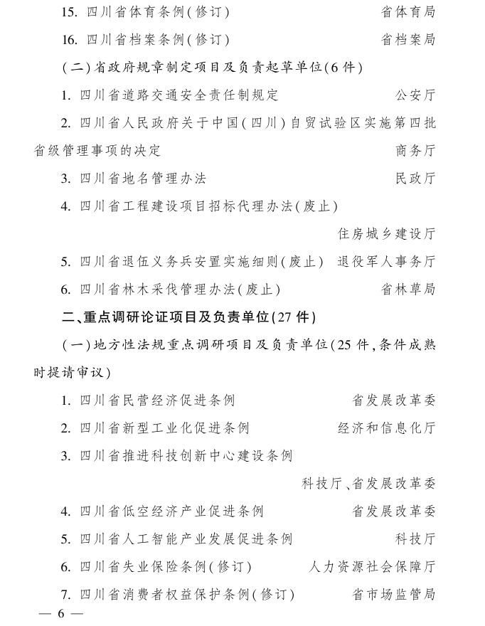
图片均从省政府官网截图
省政府2025年立法计划项目共49件,主要围绕推动经济高质量发展、深化成渝地区双城经济圈建设、推动城乡融合发展、推动安全发展、保障改善民生和传统文化传承、维护法制统一等6方面重点领域。
按照类别可分为两类:制定类项目22件,其中地方性法规项目16件、省政府规章项目6件;重点调研论证类项目27件,其中地方性法规项目25件、省政府规章项目2件。
“此次立法计划项目呈现出三大主要特点。”司法厅相关负责人介绍。首先,紧扣中心服务大局,聚焦民生回应关切,紧紧围绕成渝地区双城经济圈建设和深入实施“四化同步、城乡融合、五区共兴”发展战略推进立法工作,如以川渝协同立法形式起草四川省养老服务条例草案,加快推进四川省推进科技创新中心建设条例等立法工作,以良法促进发展、保障善治。
同时,坚持科学立法、依法立法,统筹立改废,列入立法计划的49件项目中,新制定项目26件,修改项目19件,废止项目4件,增强立法系统性、整体性、协同性、时效性,维护法制统一。
此外,此次还注重“小快灵”立法,以民生小事和社会公众关心的问题为切口,例如四川省电梯安全条例等“小快灵”形式立法项目3件。



