
距离高考还有一个月!近日,教育部阳光高考平台公布了2025年保送生资格名单。该名单主要涵盖国际五项学科奥林匹克竞赛国家集训队员和外国语学校推荐保送生两类学生。

据统计,四川共有22位高中生入选了2025年国际五项学科奥林匹克竞赛国家集训队,提前获得了清北保送资格。此外,成都外国语学校还有77位高三学生,以外语类保送生推荐获得了保送资格。
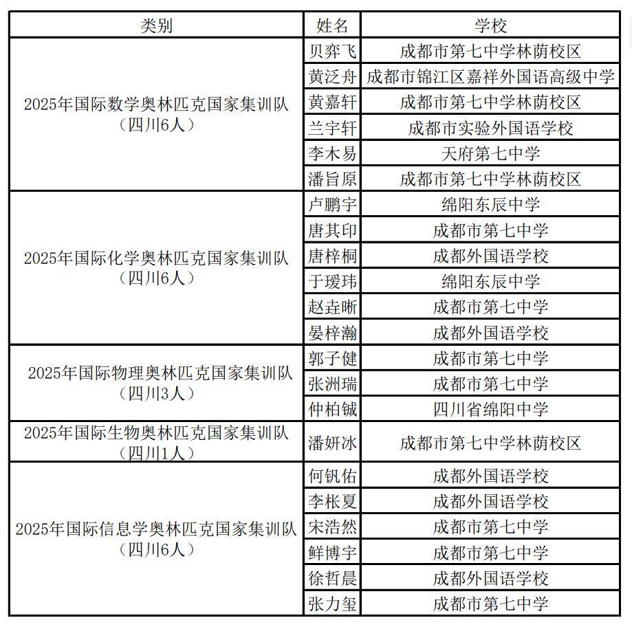
竞赛类
四川22位同学提前保送清北
据公示名单,今年共有260名高中生入选了2025年国际五项学科奥林匹克竞赛国家集训队。其中,四川有22名同学入选:数学6名,化学6名,物理3名,生物1名,信息学6名。
在这22名同学之中,有11位来自成都市第七中学,5位来自成都外国语学校,2位来自绵阳东辰中学,1位来自成都市锦江区嘉祥外国语高级中学,1位来自成都市实验外国语学校,1位来自天府第七中学,1位来自四川省绵阳中学。
具体名单如下:

根据相关规定,入选五项学科奥林匹克竞赛国家集训队将直接获得保送清华、北大的资格。换言之,五项学科竞赛公示名单上的这些同学和北大、清华的距离,就只差一份正式的录取通知书了。
外语类
四川77人获得保送资格
除了五项学科竞赛国家集训队名单,近日,外语类保送名单也进行了公示。
目前,全国具有推荐保送生资格的外国语中学共17所,分别是:
成都外国语学校(四川)、天津外国语学校(天津)、石家庄外国语学校(河北)、太原外国语学校(山西)、长春外国语学校(吉林)、上海外国语大学附属外国语学校(上海)、上海外国语大学附属浦东外国语学校(上海)、南京外国语学校(江苏)、杭州外国语学校(浙江 )、厦门外国语学校(福建)、南昌市外国语学校(江西)、济南外国语学校 (山东)、郑州外国语学校(河南)、武汉外国语学校(湖北)、深圳外国语学校(广东)、广州市实验外语学校(广东 )、重庆外国语学校(重庆)。
成都外国语学校是四川唯一一所,今年共有77名学生获得外语类保送资格。
具体保送名单如下:

祝贺这99名优秀的同学