
四川在线记者 刘春华
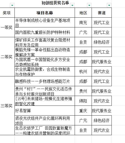
5月26日,在第五届成渝地区双城经济圈就业创业活动周启动仪式上,颁发了第五届“天府杯”创业大赛一二三等奖。本届“天府杯”创业大赛中,“半导体制成核心设备生产基地项目”“国内首款九重超长防护特种材料”荣获初创组一等奖,“大功率海上陆上垂直轴低风速(微风)发电机组”“亚缇织造-重塑中国苎麻产业新标杆”荣获成长组一等奖。

颁奖现场
第五届“天府杯”创业大赛设置现代工业、现代农业(乡村振兴)、现代服务业、绿色经济、银发经济5个赛道,每个赛道设置初创组、成长组,共计10个竞赛组。经初赛、复赛、决赛环节,按照“初创组”和“成长组”分别评出相应奖项。
本届大赛吸引了省内外2399个优质项目报名参赛,涵盖智能制造、智慧农业、数字服务、低碳技术、康养产业等多个新兴领域,经过初赛、复赛多轮比拼,74个优质项目入围总决赛。这些入围决赛的项目涉及人工智能、医疗器械、高端电子等多个行业,超过60%的创业项目实现了跨领域技术融合,近半数项目已进入产业化应用阶段。
5月25日,大赛举行了总决赛。参赛企业代表围绕核心团队、技术优点、场景应用、发展前景等方面展开路演,行业优秀评审专家,聚焦市场潜力、技术优势、商业模式、团队实力等方面进行综合点评和打分。经过激烈角逐,24个优质项目脱颖而出分获初创组、成长组一、二、三等奖。


(四川省人力资源和社会保障厅供图)