
四川在线记者 陈婷
6月9日是四川高考最后一天。这几天,与高考场内外紧张热烈的气氛相比,气温都觉得稍显逊色了。
气象实况监测显示,6月7日至9日14时,除极少数地方外,四川盆地绝大部分区域的热,还仅仅是“热”,并没有达到气象学上的高温标准——日最高气温达到或超过35℃的日期定义为高温日。

6月9日14时,四川气温实况。
今天,我国的高温组成员主要集中在新疆南部和华北黄淮等地。截至今天14时,新疆吐鲁番盆地和太行山东侧的河北、河南站点包揽全国最高气温前十。
但局势马上就要变了。
从明天(6月10日)开始,四川盆地将正式加入高温组。
根据最新气象资料,中央气象台和四川省气象台都预测,6月10日到14日,四川盆地将经历一次连晴天气,盆地最高气温可达35~38℃,局部达40℃以上。
四川盆地的朋友们,注意防暑降温!

不知“烧烤模式”和“焖蒸模式”,您喜欢哪一种?据气象专家分析,这次四川盆地的高温,是干热为主。
这是因为此次高温受伊朗高压东伸影响,在高压右前侧下沉气流导致的强烈光照加热形成。这次高压是从西边来,会表现为盆地西侧的成都比盆地东侧的重庆气温高。
那么,成都气温这次会有多高?来自中央气象台的信息显示,这将是成都首次在6月出现连续高温,最高气温有可能破6月历史气象纪录,达38~39℃。
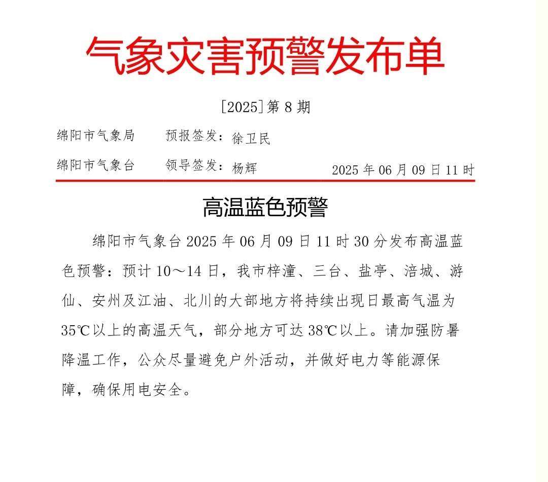
截至四川在线记者发稿,绵阳市气象台已在盆地各城市中率先发布高温蓝色预警↓↓

四川省气象台提醒,未来三天,川西高原和攀西地区多云间阴有阵雨(雪)或雷雨,局部中到大雨,需防范局地强降雨可能引发的气象次生灾害。
