四川
>
滚动新闻
> 正文
高速不免费,元旦四川交通出行指南来了!
2025-12-24 16:03:52
来源:
四川省交通运输厅
编辑:覃贻花
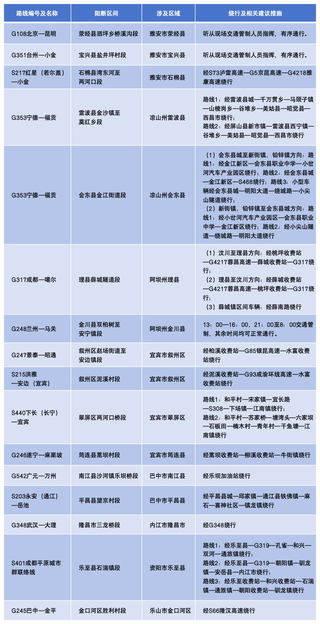
马上就到元旦了
四川省交通运输厅发布
元旦四川交通出行指南
有出行计划的小伙伴注意
2026年元旦假期高速公路通行不免费
另外
哪些路段、哪些时段最拥堵?
一起来看
·
编辑推荐
视觉焦点
全国最大规模珙桐“搬家”,植物界“大熊猫”新生记丨灵感中国
寻找长江鲟的“守护天团”丨灵感中国
会“呼吸”的团圆甑子饭丨灵感中国
“蛴蟆灯”照亮夜空,省级非遗“送蛴蟆”热闹上演
人大代表日常都干啥?非洲小伙亲身体验
排行榜