
四川在线记者 肖莹佩
近日,自然资源部发布《低效用地再开发试点第三批典型案例》共26个,其中成都市高新区振芯科技低效工业用地盘活案例入选。这也是该批次全省唯一入选案例。

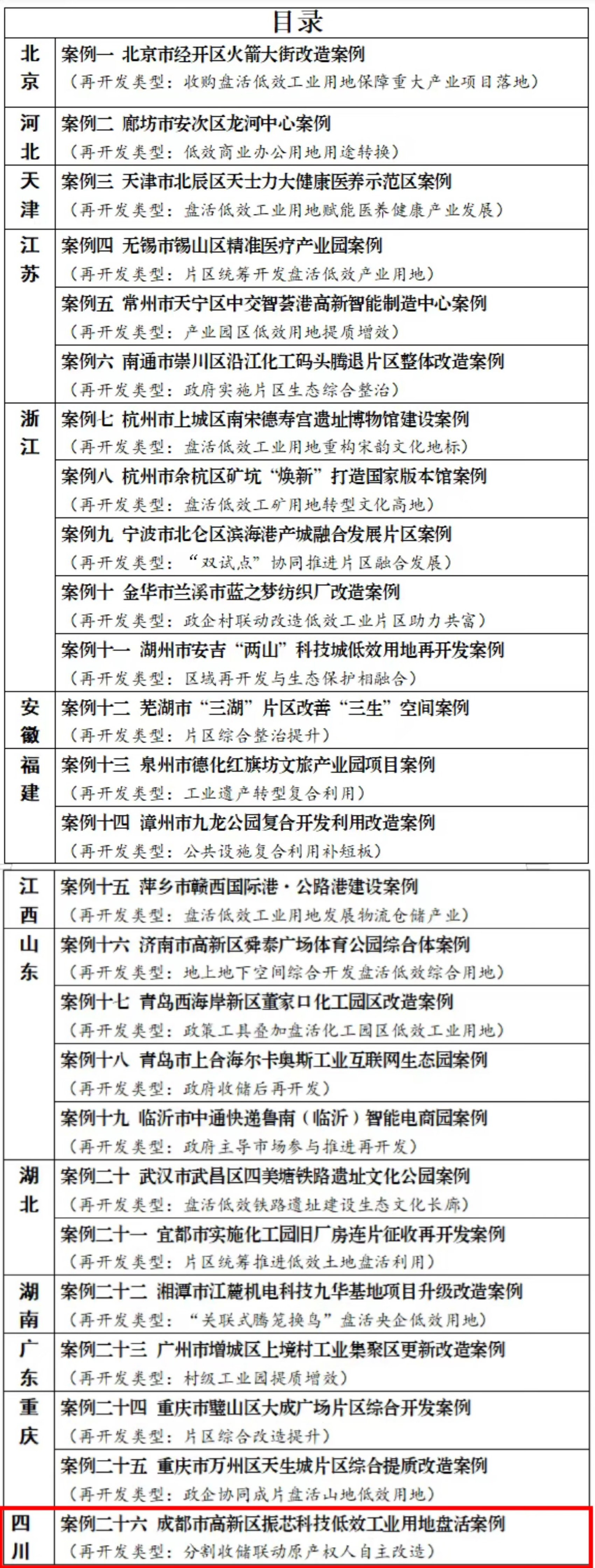
全国低效用地再开发试点第三批典型案例目录。(图据自然资源部微信)
振芯科技工业改造项目位于成都高新区西部园区起步区,原产权人为成都振芯科技股份有限公司,用地面积134亩。因企业战略调整,该土地目前利用效率不高,存在部分空置情况。
针对该情况,成都高新区通过积极协调,结合企业生产转型需求,推动原产权人退出部分用地。企业对剩余土地实施自主更新与效能提升,政府对以收回土地为载体引入电子信息相关产业,探索出工业用地集约节约利用的高效路径。
具体来看,政府分割收储的50亩用地,建设微波射频专业化产业园,引入电子信息产业链企业,进一步增强和延伸产业链条。 剩余84亩则由原权利人实施自主改造,投资建设振芯科技创芯智能产业园,打造“工业上楼”示范标杆,助力成都高新区产业转型升级。
据悉,该项目已于2025年3月完成上图入库,目前自主更新项目已开工建设,预计2026年底建成投产;收储再利用土地已于2025年出让,预计2027年建成投产。

建设中的振芯科技创芯智能产业园。(图据成都高新区电子信息产业局)
这种通过“政府分割收储+原产权人自主改造”模式,高效盘活低效工业用地的效果已有显现——
微波射频产业园正重点引进通信设备、电子信息、物联网等领域的龙头企业,上游布局电阻、电容等基础元器件研发制造;中游聚焦微波组件与子系统集成;下游拓展至雷达系统、通信设备等终端应用,形成集原材料供应、研发设计、智能制造、检测认证与市场销售于一体的全链条产业生态。
振芯科技创芯智能产业园遵循“标准地”控制指标,项目容积率提升至约2.0,较原134亩用地相比,固投强度提升76.3%,亩均税收增长219%,实现了经济指标的大幅提升。