
草木蔓发 春山可望
3月川观新闻明星用户榜单“破土而出”

3位明星用户都是川观新闻老粉
“川观悦享者”4年攒出49万积分
“川观悦动者”单月参与活动过千次
“川观悦评者”梅开二度再次上榜
他们用经年的坚持印证着
所有向上生长的力量
都来自向下扎根的坚持
川观悦享者 宣汉审计向彬
3月平均时长3.8小时/天
沉浸式“赚钱” 4年攒出49万积分
川观新闻能当钱花,让许多用户喜欢。但如何在川观新闻沉浸式“赚钱”,来自达州的向先生@宣汉审计向彬 应该是“赚钱达人”之一了。
3月,@宣汉审计向彬 日均沉浸川观新闻3.8小时,而在下载川观新闻的4年多时间里,他攒出了49万积分。看新闻、刷视频、写评论是日常攒积分方式,坚持参与步步为赢、玩“川观表情包大消除”、收听海豚电台抽积分是他的“积分倍增”计划:“玩得轻松,顺带赚点积分,挺有满足感的。”他延长时长的另一个方式是“听视频”,空闲时间打开“C视频”,让其自动播放,政策翻译机服务日常生活、社会新闻增加生活乐趣,主打一个“把知识听进脑子里”。
攒积分的意义何在?此前,@宣汉审计向彬 喜欢在各类答题活动中使用积分复活功能争取高排名:“有一年参加传统节日答题活动,还赢过一瓶舍得酒。”下一步,他准备去京东锦礼商城“挥霍”一番:“积分要用才能促进消费,经济才流通嘛。”
川观悦动者 113
3月参与活动1058次
涨知识赢福利 川观答题最有趣
@113 是来自内江的叶先生,3月在川观新闻参加活动高达1058次。他每日参与的活动包括川观答题、步步为赢、脑洞马拉松等,全新推出的“每日答/辩”也是他的活动“囊中物”。
所有活动中,@113 最爱的是川观答题系列活动。相较于其他平台答题活动更注重理论学习,川观答题的多样性更让@113 喜欢。“每日答/辩”先看新闻再答题,掌握最新前沿资讯:“以前每日答题我都看了新闻再去答,主要就是想了解当前正在发生啥变化。现在48小时更新,我还在等新的辩论出来再参加一下。”网络中国节系列互动活动,学习传统文化知识;防火“答题王”第六季,科普到了生活中可应用的安全知识,自称“社会工作者”的@113 笑言,参加川观答题主要目的是学知识:“当然学知识可以赢各种福利,也是很重要的原因。”
川观悦评者 cokhbnm678
3月每日悦评榜上榜11次
加精评论108条
“川观洞见者” 评论有巧思
@cokhbnm678 是来自成都的温女士,她的评论特点是擅长跳出每条新闻的本身进行延伸思考,举一反三,写出观点性强的评论,可谓“川观洞见者”。

@cokhbnm678 部分评论截图
@cokhbnm678 如此用心,3月成功当上“川观悦评者”还是需要“突围而出”。当月,她与 @川观网友6iopl7 @川观网友f123 @川观网友c8poiu 3位川观用户上榜条数同为11条,且4人均有上榜资格,她以加精条数最多成功突围:“太不容易了,现在上榜越来越难,竞争太激烈了!”
2024年12月,@cokhbnm678 首次当选“川观悦评者”,此次梅开二度,给大家分享了登上每日悦评榜的经验:要有自己的观点,接地气,如果幽默风趣些更好。
恭喜2026年3月川观明星用户
快来领取88元现金红包!
自公布之日起30个自然日内
在“攀登计划—明星用户”页面
点击“领奖”即可领取现金红包

从2026年开始
明星用户还会获得川观专属奖牌
仪式感拉满
特别提醒
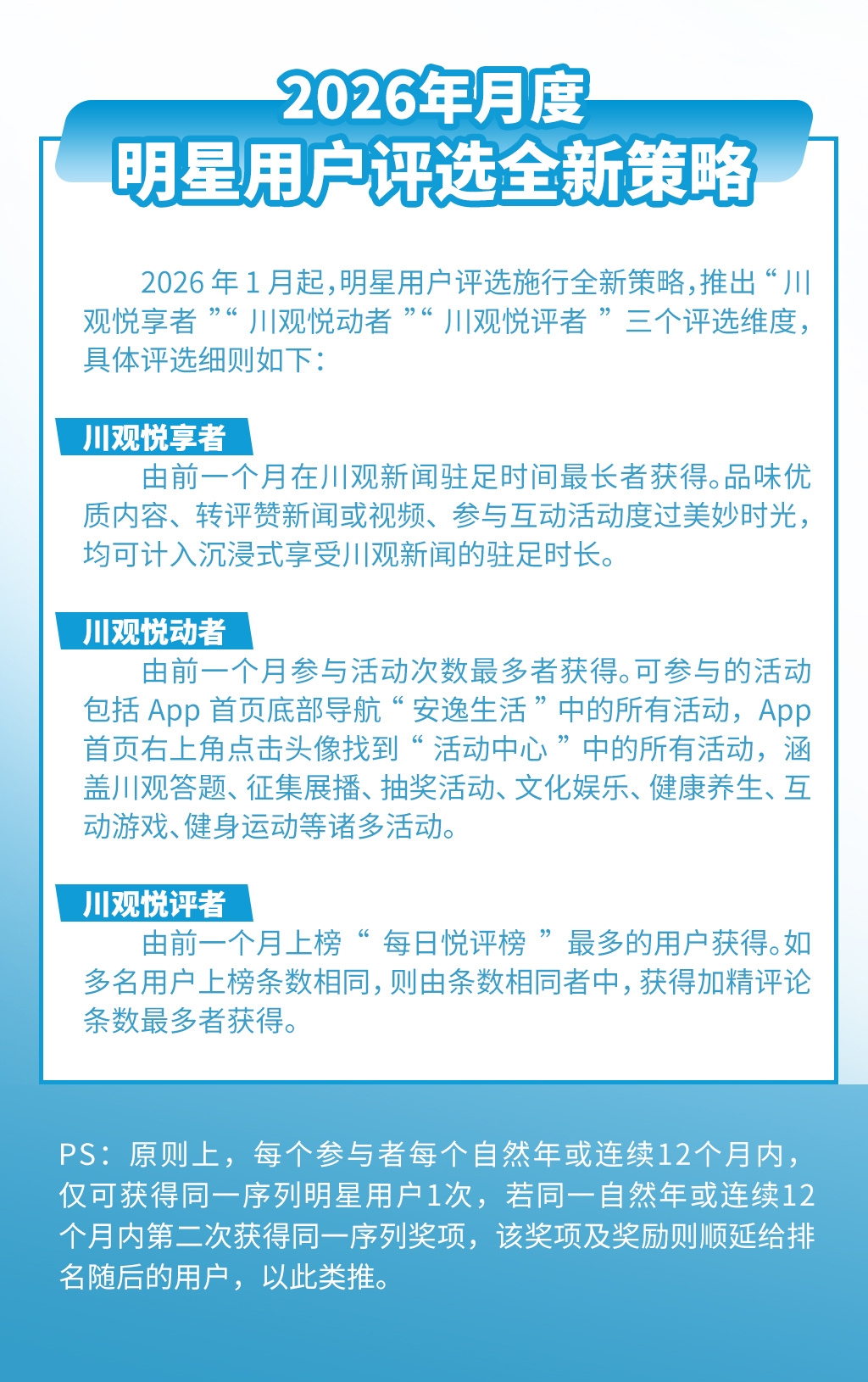
2026年1月起,月度明星用户评选实施全新策略。

新的一年
继续看新闻、刷视频、写评论
耍游戏、听电台、去答题
……
入选2026年“月度明星用户”
除了可以获得88元现金红包
我们还将为您定制专属奖牌
还等什么?
快来加入我们!

策划:吴楚瞳
主创:胡莉
技术:唐欣艳
设计:汪银